Ir al contenido
Buscador
Facultades
Arquitectura y Urbanismo
Artes
Ciencias
Cs. Agronómicas
Cs. Físicas y Matemáticas
Cs. Forestales y Conservación
Cs. Químicas y Farmacéuticas
Cs. Sociales
Cs. Veterinarias y Pecuarias
Comunicación e Imagen
Derecho
Economía y Negocios
Filosofía y Humanidades
Gobierno
Medicina
Odontología
Estudios Avanzados en Educación
Estudios Internacionales
Nutrición y Tecnología de Alimentos
Bachillerato
Hospital Clínico
U-Cursos
Mi Uchile
Bibliotecas
MENÚ
Facultad
Pregrado
Postgrado
Admisión
Investigación
Bibliotecas
Extensión
Académicos
Estudiantes
Egresados
Funcionarios
Inicio
Facultad
Flujogramas de atención y derivación
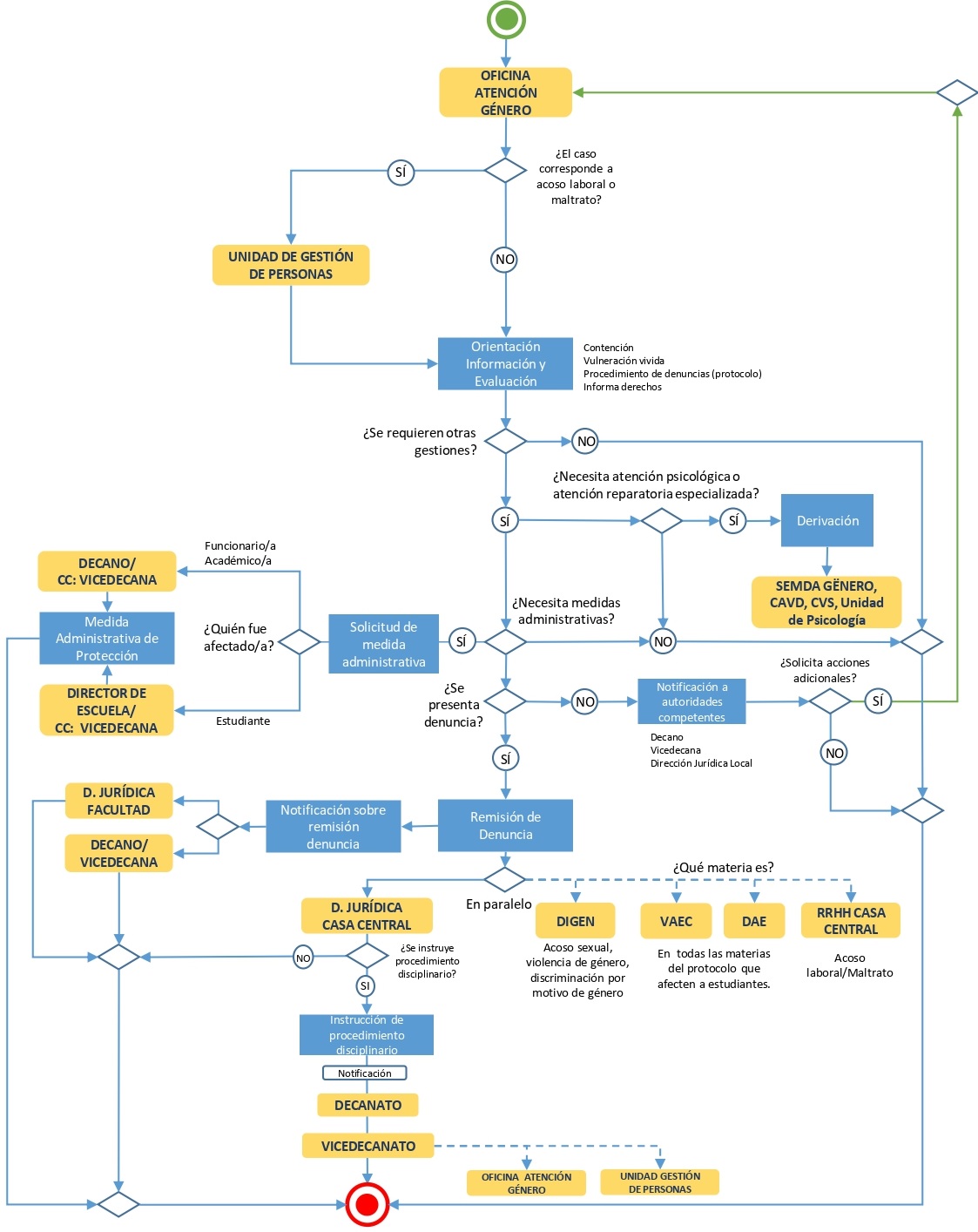
Flujograma de atención ante denuncias de acoso sexual, acoso laboral, maltrato, violencia de género y discriminación arbitraria
Flujo de atención de estudiantes afectados/as directos/as (incluye funas)
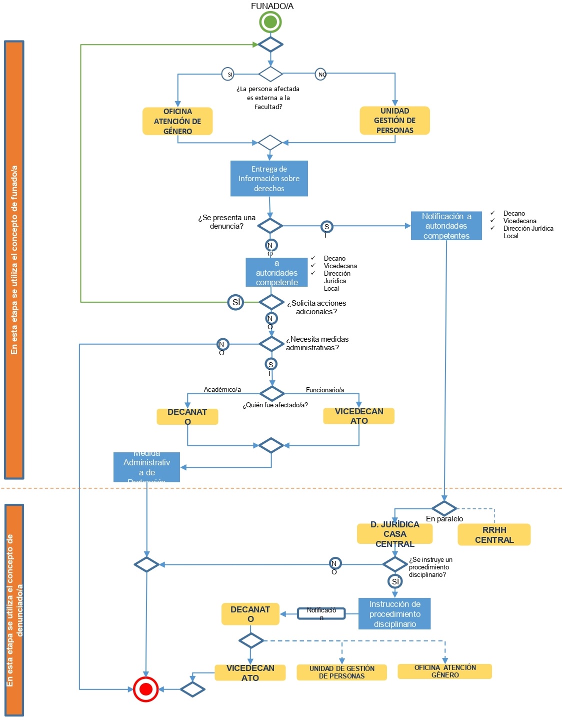
Flujo de atención de estudiantes potencialmente denunciables (por ejemplo "funados")
Flujo de atención a funcionarios/as - docentes afectados/as directos/as
Flujo de atención de funcionarios/as potencialmente denunciables (por ejemplo "funados")
Subir
Compartir:
https://uchile.cl/d173314
Copiar
Compartir vía X
X
Compartir vía Facebook
Facebook
Compartir por LinkedIn
LinkedIn
Compartir por WhatsApp
WhatsApp